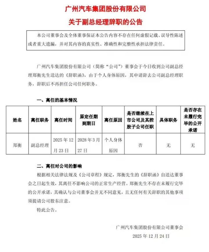
12月24日,广汽集团发布公告披露,公司副总经理郑衡因个人身体原因申请辞去职务,离任时间为12月23日,辞职后将不再担任公司任何职务。
12月24日,广汽集团发布公告披露,公司副总经理郑衡因个人身体原因申请辞去职务,离任时间为12月23日,辞职后将不再担任公司任何职务。此次离任距离其11月16日刚被聘任为副总经理仅过去一个多月,原定任期至2028年3月27日。

公开资料显示,郑衡深耕汽车行业多年,履历覆盖合资与自主多个板块,曾担任广汽本田党委副书记、执行副总经理等职,在品牌营销和能源业务领域经验丰富。任职期间,他还兼任优湃能源科技(广州)有限公司董事长、因湃电池科技有限公司法定代表人等职务,深度参与广汽能源业务布局。

广汽集团在公告中明确,郑衡离任不影响公司正常生产经营,其不存在未履行完毕的公开承诺,与公司董事会亦无不同意见。此次人事变动发生在广汽推进“番禺行动”改革、攻坚新能源转型的关键期,目前公司尚未公布郑衡职务的接任人选。